登录
注册
课程
名师
题库
文章
课程
热
资讯
题库
全部科目
口腔主治医师
口腔实践技能题库
口腔执业医师
口腔执业助理医师
口腔定期考核
口腔副主任医师
口腔执业医师
口腔执业助理医师
口腔主治医师
口腔接诊文档汇总
口腔医学(353):
课程
/
题库
/
教师
口腔实践技能题库:
课程
/
题库
/
教师
口腔执业医师:
课程
/
题库
/
教师
口腔执业助理医师:
课程
/
题库
/
教师
口腔定考题库:
课程
/
题库
/
教师
口腔副主任医师:
课程
/
题库
/
教师
最新资讯
›
精华考点
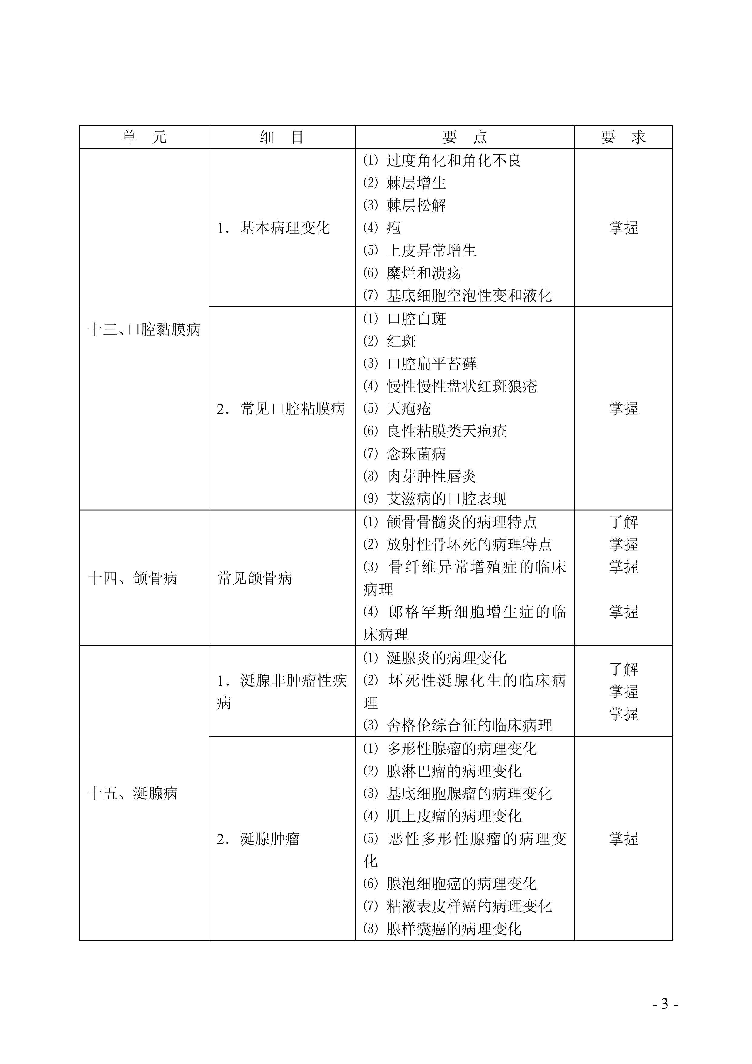
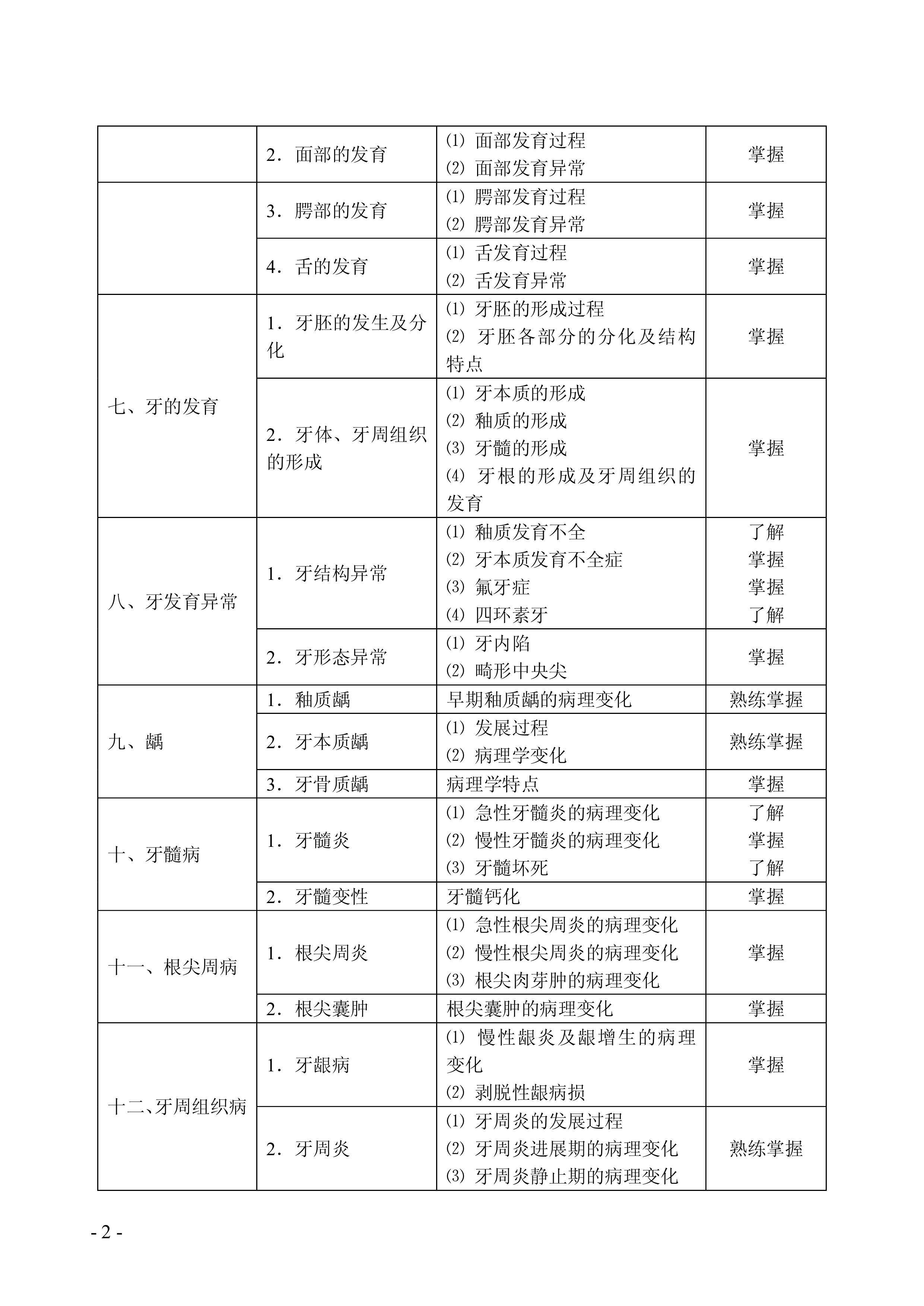
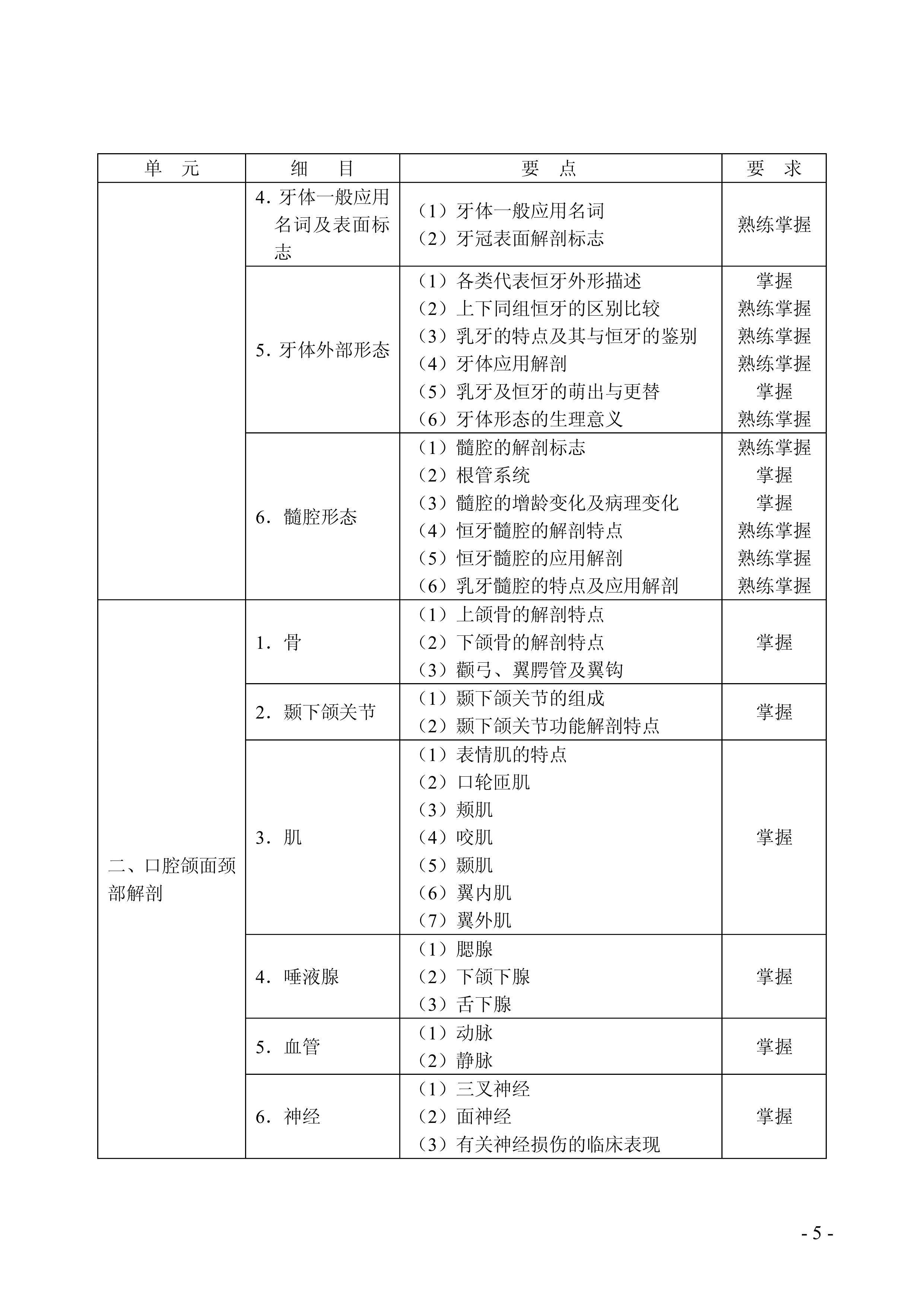
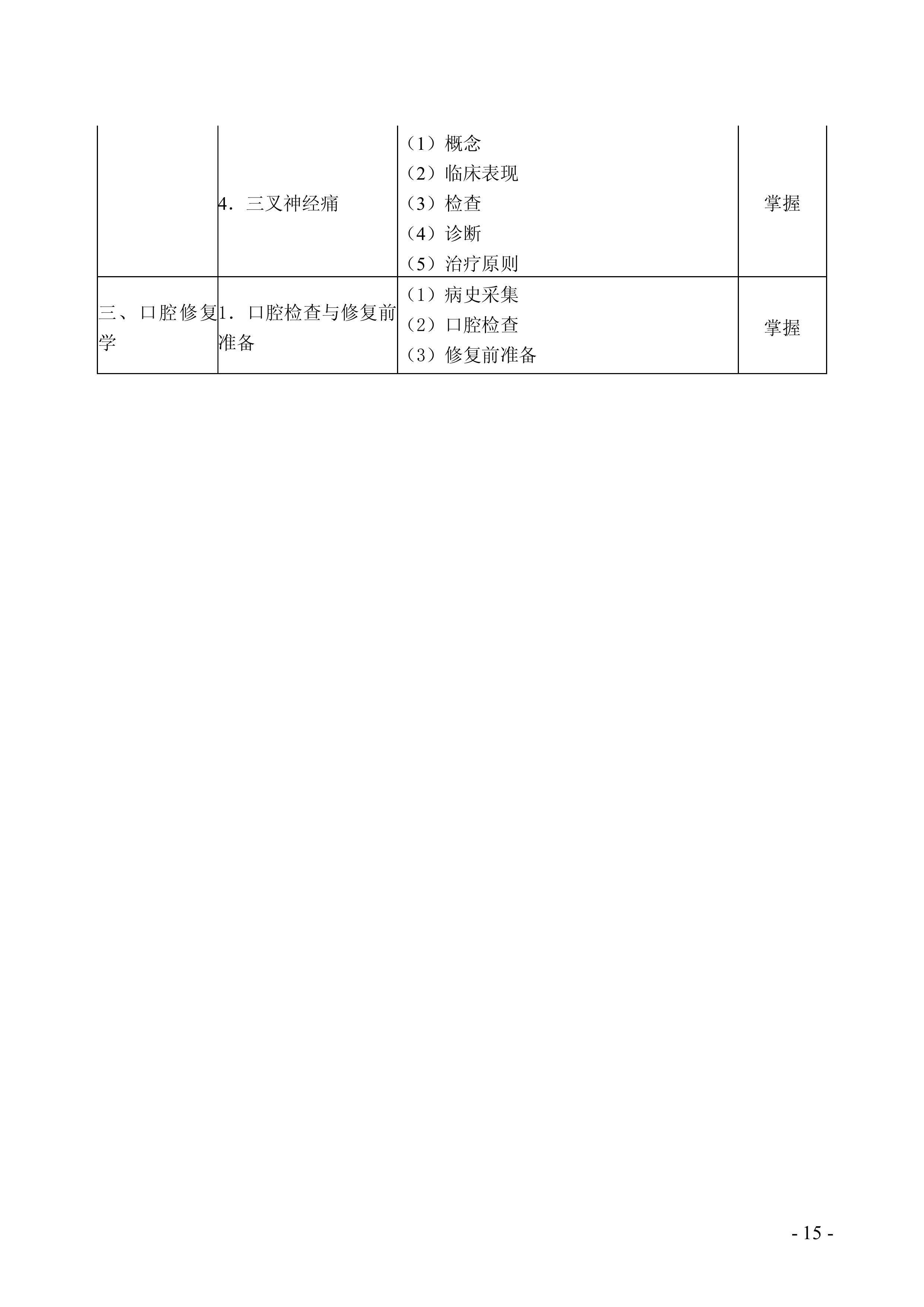
口腔医学《全科综合》考试大纲
来源: 原创
作者: admin
2022-10-22 10:56
相关推荐
口腔医学《全科综合》考试大纲: (2022-10-22 10:56)
全部评论
推荐课程
热门文章
最新文章
新
口腔医学《全科综合》考试大纲
2022-10-22 10:56
2023年度卫生专业技术资格考试网上预报名通知
2022-12-26 17:25
口腔组织病理学考点笔记(全)
2025-08-21 22:01
2022年医师资格考试委员会公告
2022-09-20 18:48
关于2023年度生专业技术资格考试有关问题的通知
2022-12-26 17:25
人卫本科教材《口腔解剖生理学》: (2025-08-30 17:05)
口腔组织病理学考点笔记(全): (2025-08-21 22:01)
龋病预测: (2025-07-30 18:59)
口腔粘膜与皮肤在组织学结构上有何区别 试述咀嚼粘膜和被覆粘膜的不同点: (2025-07-30 18:58)
颌骨骨髓炎 急性化脓性颌骨骨髓炎 慢性化脓性骨髓炎: (2025-07-30 18:00)